在央视《朝闻天下》节目的镜头下,一幅水泥行业绿色转型的生动画卷正徐徐展开。日前,节目以《水泥行业点燃绿色低碳发展新“引擎”》为题,带观众走进了一家位于深山中的水泥厂,这里,绿色低碳技术和智能化管理的融合,不仅优化了生产流程,更重塑了资源配置,让“绿色工厂”与“绿色矿山”从梦想照进现实。
这不只是一家工厂的变革,它代表了我国水泥、焦化及燃煤锅炉行业在绿色低碳、数智化转型道路上的坚定步伐。超低排放改造,已成为企业实现绿色梦想的必经之路。随着工业和信息化部公布的绿色制造名单中,相关企业数量的显著增加,我们看到了水泥及焦化等传统行业在新时代背景下的华丽转身,而燃煤锅炉行业的超低排放改造也即将吹响号角。
这则新闻,不仅是对一个企业绿色实践的肯定,更是对整个行业转型升级趋势的生动注脚。它向我们昭示:一个绿色、智能、可持续的工业新时代正在到来,超低排放改造的行业机遇,已经敲响了大门。
一、水泥及焦化行业正式启动超低排放改造
我国是世界最大的水泥、焦炭生产国。2022年,我国水泥产量21.3亿吨,焦炭产量4.7亿吨,分别占全世界总产量的57%、70%。两个行业都是大气污染防治重点行业,对空气质量影响较大,水泥行业主要大气污染物排放量仅次于电力、钢铁行业;焦化行业挥发性有机物(VOCs)排放量在各行业中排名第二,且废气中含有大量苯、苯并芘等有毒有害物质,危害人体健康。
2023年11月,国务院印发《空气质量持续改善行动计划》,把重点行业超低排放改造作为有效降低全社会污染排放、持续改善空气质量的有力举措。
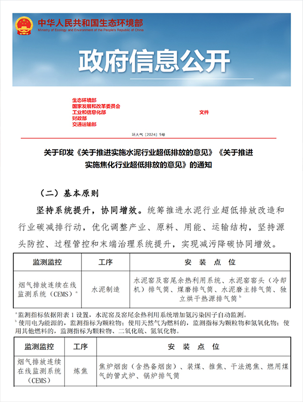
2024年1月,生态环境部正式印发《关于推进实施水泥行业超低排放的意见》《关于推进实施焦化行业超低排放的意见》(以下简称《意见》),标志着我国继燃煤电厂、钢铁行业之后,水泥及焦化行业正式启动超低排放改造相关工作。
水泥和焦化企业超低排放是指所有水泥生产环节(破碎、粉磨、配料、熟料煅烧、烘干、协同处置等,以及原燃料和产品储存运输)和焦化生产环节(备煤、炼焦、熄焦、焦处理、煤气净化、化学产品深加工等生产环节,以及物料产品储存运输)的大气污染物有组织、无组织排放及运输过程达到超低排放的要求,且要探索污染物和温室气体协同控制技术,加强温室气体和污染物的协同监测和减排。
2024年6月,生态环境部发布《关于高质量推进实施燃煤锅炉超低排放的意见(征求意见稿)》要求2025年底前,重点区域燃煤锅炉及自备电厂基本完成改造;到2028年底前,重点区域煤炭年运输量 10万吨及以上的燃煤锅炉使用企业基本完成清洁运输改造;自备电厂基本完成全流程超低排放改造。
以上两项《意见》的发布,指明未来几年我国企业超低排放改造的方向,体现了我国在推动行业绿色低碳转型升级的决心。四方光电(武汉)仪器有限公司不忘初心,积极响应国家号召,基于核心传感技术平台优势,为政府和企业提供先进的固定污染源超低排放监测产品和解决方案,促进空气质量持续改善,为深入打好污染防治攻坚战和建设“绿色工厂”提供有力支撑。
二、产品介绍
Gasboard-3600UV
产品概述
Gasboard-3600UV利用紫外差分(UV-DOAS)结合热湿法抽取采样技术,实现高温原烟气直接测量功能,可同时测量固定污染源烟道中SO2、NO、NO2(其他因子可拓展)的浓度。与传统冷干法抽取法相比,无需任何冷凝设备,避免SO2等物质冷凝损失,测量精度更高;原烟气经过简单流路即可完成分析,有效降低仪器故障率和后期维护量。
产品特点
- 集成度高,机箱采用一体化设计,实现采样、高温测量、校准和控制等一系列关键功能
- 全程高温伴热,无需任何冷凝设备,避免SO2等组分损失
- 特殊结构设计,测量气室可拆卸,方便后期清洗维护
- 脉冲氙灯光源,稳定性好,使用寿命5年以上
- 光路无任何机械运动部件,抗振动性强
- 测量池采用长光程多次回返技术,检测下限低
- 采用UV-DOAS技术,有效避免水、粉尘等背景因素干扰
Gasboard-9056
产品概述
Gasboard-9056基于激光前向散射原理,内嵌高稳定性激光信号源,采用抽取加热回送的采样方式,从抽取、测量到排放全程伴热,有效消除潮湿烟气中水气的干扰,获取更为精准的烟尘(颗粒物)浓度数据。系统采用等速采样控制与自适应分档法,可完成不同浓度的颗粒物测量,特别适合于超低量程、高湿度、结露条件下的连续测量工作,可广泛应用于烟气排放、过程控制、卫生、安全、科研研究等领域中的颗粒物监测场景。
产品特点
- 采用激光光源,精度高、响应快、抗干扰性能好
- 激光前向散射原理,适用于超低排放粉尘测量,支持量程扩展
- 恒温控制,减少环境温度的影响,稳定性强
- 专业化预处理组件,传感器自校正无需人工值守,实时在线监测
- 具备自动反吹功能,有效防止烟尘堵塞
- 接口丰富,数据管理简捷,可通过多种接口上传测量结果
GasTDL-3000
产品概述
激光氨逃逸气体分析仪GasTDL-3000采用可调谐半导体激光吸收光谱技术(TDLAS),适用于在线监测脱硝工艺出口氨气浓度。系统采用近位抽取方式,测量单元安装在烟道壁外,抽取的气体直接进入气室,不需要经过伴热管线,样气接触的气路通道全程高温伴热,避免氨气吸附和损失,保证样气真实性,可实时准确地反应氨逃逸的变化,为环保监测提供可靠数据支持。
系统特点
- 采用TDLAS技术,被测气体不受背景气体交叉干扰
- 超低量程测量,采用多次反射气室,检出下限低
- 气体流路全程高温伴热,并采用低吸附材料和处理工艺,有效避免NH3冷凝损耗
- 抽取式测量,不受烟道内粉尘、温度、压力波动的影响
- 拥有全程校准功能
Gasboard-7900M
系统概述
Gasboard-7900M由四方仪器自主研发,产品基于超声波原理,通过非接触测量方法有效解决了管道内普遍存在的流场不稳定、流速分布不均匀等测量难点,在烟气排放过程的高温、高湿、高粉尘恶劣环境中可保持连续实时的稳定监测。系统采用一对或多对超声波收发装置分别在介质顺流和逆流方向安装测量,利用超声波的传播时间差计算烟道内径向气流的线平均速度,相较于其他测量方式准确度更高。
系统特点
- 测量口径范围大,支持直径0.3m以上管道安装
- 可同时测量气体的温度、压力和流速
- 可测量较低的流速,测量下限可达0.1m/s
- 适用于漩涡流场及其他复杂流场
- 扩展性强,可定制2声道或4声道,满足大尺寸烟道、漩涡流场及其他复杂流场
- 适合含酸、含水的气体流量计量,不受气体组分变化影响
Gasboard-9050GHG
产品概述
Gasboard-9050GHG是一套完全抽取式碳排放连续在线监测系统,通过增加碳监测和温压流模块,以及多种技术联合监测、多种算法组合模拟、多种手段协同管理的技术手段,可同步监测烟气中CH4、N2O、CO2、CO浓度以及温压流等参数,适用于冶金、水泥、焦化、火电、石油化工等不同行业固定污染源废气排放的工况监测要求。
系统特点
- 测量精度高:CO2、CH4、N2O、CO均可选择微流红外专利技术,量程可低至200ppm,精度高达1%F.S.
- 使用寿命长:所有探头、采样系统部件均采用耐腐蚀材料,拥有自动反吹功能
- 漂移量小,抗水分干扰,长期使用稳定性好
- 维护方便:探头采用金属烧结过滤器对采样烟气过滤,过滤效果好,反吹效率高,探头维护周期长
- 支持远程监控和诊断:可通过多种接口将数据传输到上级集中控制系统,为实现远程监测、现场工艺调整提供实时依据
三、水泥行业部分应用案例
【十堰某水泥厂固定污染源在线连续监测项目】
项目现场烟囱为圆柱形,直径3.3m,高度60m,烟气流量计安装地点为20m高的平台处。在进行烟气流量测量的过程中,原本选用了S型的皮托管流速测量装置,考虑到皮托管在低流速下测量不准的情况,选用我司Gasboard-7900系列超声波流量计进行替换,并进行现场比对测试。整个对比过程中我司流量计产品低流速下测量精度更高,数据波动更小,性能稳定且反应灵敏,烟气流速更加符合现场工况的变化。
【安阳某水泥厂碳监测评估试点项目】
项目现场安装一套我司温室气体排放分析仪Gasboard-3000GHG(测量因子为CO2、CO)和一套超声波流速仪Gasboard-7900M,通过自上而下的核算方式,即直接测量烟气流量和烟气中CO2浓度来计算碳排放量,使用直测法获取本地化排放因子;支撑、检验排放量核算;评估使用直接监测法支撑企业层面温室气体排放量计算的科学性和可行性。
【内蒙某焦化厂烟气在线监测项目】
项目现场安装一套我司烟气分析仪Gasboard-3000Plus,在线连续监测焦炉烟囱废气中SO2、NO、CO、CO2中排放浓度,数据实时上传到企业内部平台和环保单位监控中心,实现对生态环境精准管理、科学决策、高效服务的强力支撑。






在线
咨询
关注
